Szukaj w blogu
Tagi bloga
Galeria zdjęć
Brak polecanych obrazów
Aby zrozumieć tę metodę, wyobraźmy sobie trójkąt prostokątny:
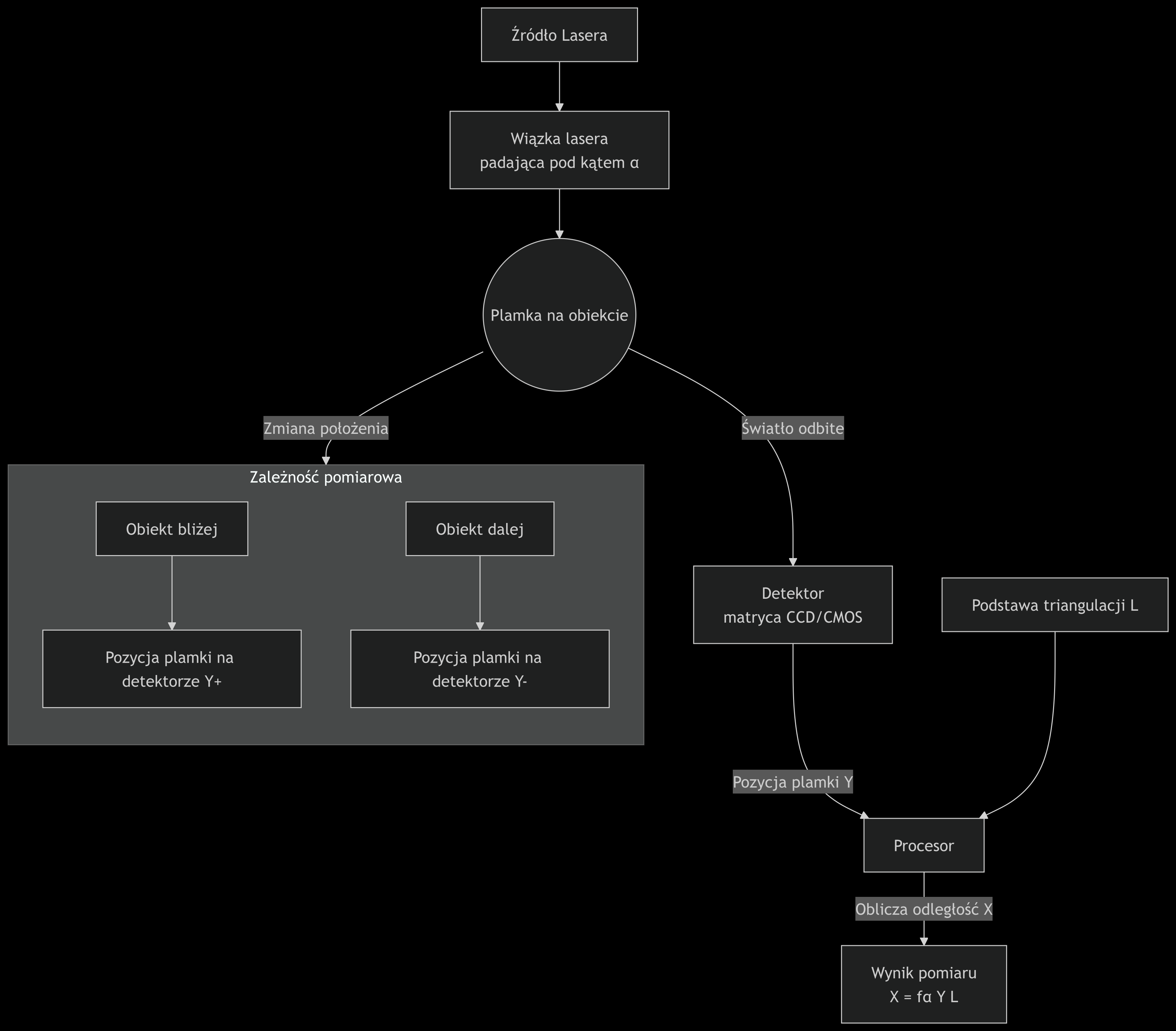
1. Źródło lasera: Emituje wiązkę światła laserowego pod znanym kątem (np. 45°) w stronę mierzonego obiektu.
2. Obiekt: Wiązka lasera tworzy na jego powierzchni jasną plamkę.
3. Odbicie: Światło odbija się od obiektu pod różnymi kątami (rozpraszanie dyfuzyjne).
4. Odbiornik (detektor): Specjalna matryca światłoczuła (np. CCD lub CMOS, podobna do tej w aparatach) jest umieszczona w znanej odległości od źródła lasera (jest to podstawa triangulacji). Odbiornik "widzi" plamkę laserową, ale nie patrzy na nią prostopadle, tylko pod innym, znanym kątem.
5. Pomiar pozycji: Gdy obiekt się przemieszcza, zmienia się pozycja plamki laserowej na detektorze.
· Obiekt bliżej: Plamka pada na inną część detektora (np. wyżej).
· Obiekt dalej: Plamka pada na inną część detektora (np. niżej).
6. Obliczenia: Układ elektroniczny (procesor) na podstawie znanej pozycji plamki na detektorze, kąta emisji lasera i długości podstawy triangulacji, wykorzystując funkcje trygonometryczne (stąd nazwa "triangulacja"), oblicza dokładną odległość do obiektu.
Prostym porównaniem jest ludzkie widzenie stereoskopowe. Dwoje oczu (dwa punkty widzenia) widzi obiekt pod nieco innymi kątami. Mózg na podstawie tej różnicy jest w stanie określić odległość. W triangulacji laserowej "jedno oko" to laser, a "drugie oko" to detektor.
---
Poniższy diagram ilustruje kluczowe elementy i zasadę pomiaru:
Metoda ta jest niezwykle popularna ze względu na swoją precyzję i szybkość. Stosuje się ją w:
· Skanowaniu 3D: Skanery laserowe do digitalizacji obiektów, inżynierii odwrotnej, kontroli jakości.
· Pomiarze odległości: Czujniki zbliżeniowe i odległościowe w automatyce przemysłowej.
· Kontroli wymiarowej: Pomiar grubości, prostoliniowości, płaskości, chropowatości.
· Robotyce: Systemy wizyjne do nawigacji i identyfikacji obiektów.
· Metrologii: Precyzyjne pomiary mikro- i makrogeometrii powierzchni.
---
1. Konfiguracja wierzchołkowa (rozdzielona): Laser i detektor są fizycznie oddzielone, tworząc szeroką podstawę triangulacji. Jest to najczęstszy układ.
2. Konfiguracja z wspólną osią optyczną: Laser i detektor są umieszczone w tej samej osi optycznej za pomocą specjalnych zwierciadeł. Jest mniej podatna na przesłonięcie, ale ma mniejszy zakres pomiarowy.
Zalety Wady
Bardzo wysoka precyzja (nawet do ułamków mikrometra) Podatność na zakłócenia optyczne: Lśniące, lustrzane powierzchnie rozpraszają światło w wąskim strumieniu, które może nie trafić na detektor.
Duża rozdzielczość Wrażliwość na kolor i teksturę: Ciemne lub czarne materiały pochłaniają więcej światła, przez co sygnał jest słabszy.
Szybki czas odpowiedzi (pomiar w czasie rzeczywistym) Martwe pole: Obiekty znajdujące się zbyt blisko lub zbyt daleko mogą być niewidoczne dla detektora.
Bezstykowy pomiar (brak uszkodzeń mierzonej powierzchni) Przesłonięcie: Jeśli między czujnikiem a obiektem coś się pojawi, pomiar jest niemożliwy.
Naszej ofercie znajdują się produkty, dzięki którym można dokonywać pomiar przy pomocy metody triangulacji. Można je znaleźć tutaj:
https://morkom-tech.com/pl/95-laserowe-czujniki-przesuniecia
Metoda triangulacji laserowej jest fundamentem nowoczesnej, precyzyjnej metrologii optycznej. Dzięki swojej prostocie, szybkości i niezwykłej dokładności znalazła niezastąpione zastosowanie w przemyśle, inżynierii i badaniach naukowych wszędzie tam, gdzie wymagany jest szybki i precyzyjny pomiar odległości lub kształtu bez fizycznego kontaktu z obiektem.
Zastosowanie kurtyn bezpieczeństwa w przemyśle
Potencjometry pomiarowe absolutne serii LCF, LPF i LTF
Sterowniki do optoelektronicznych kurtyn bezpieczeństwa
Czujniki tensometryczne – co to jest i jak działają?
Liniały optyczne pomiarowe Serii ALS-D: Precyzja w każdym detalu